Allwinner V3s Single Board Computer
Project Status
Status: Ongoing - Not Assembled Yet
Main Specifications
Processor
Allwinner V3s System-on-Chip
- ARM Cortex-A7 single-core processor up to 1.2GHz
- 64MB integrated DDR2 DRAM
- H.264 1080p@60fps video decoding
- RGB LCD interface and parallel CSI camera interface
- LQFP-128 package (14x14mm, 0.4mm pitch)
- Multiple peripherals: SPI, I2C, UART, USB OTG, SD/MMC
- Operating voltage: 3.3V I/O, multiple internal voltage domains

Video Output
Silicon Image SII9022A HDMI Transmitter
- Converts parallel RGB video to HDMI/DVI output
- Supports resolutions up to 1080p
- Integrated HDCP encryption engine
- QFN-72 package (10x10mm, 0.5mm pitch)
- I2C control interface for configuration
- Embedded audio support (I2S input)
- Connects V3s RGB output to standard HDMI connector
Wireless Connectivity
Realtek RTL8723BS WiFi/Bluetooth Module
- 802.11 b/g/n WiFi (2.4GHz only)
- Bluetooth 4.0 with BLE support
- Integrated PA, LNA, and T/R switch
- SDIO interface for WiFi, UART for Bluetooth
- On-board 2.4GHz MIFA (Meandered Inverted-F Antenna)
- Low power consumption optimized for battery applications
- Single-chip solution reduces BOM cost

I/O Expansion
Microchip MCP23017 I2C GPIO Expander
- 16 additional GPIO pins via I2C interface
- Each pin individually configurable as input or output
- Internal pull-up resistors (100kฮฉ)
- Interrupt output pins for input change notification
- SOIC-28W package
- Allows expansion beyond V3s native GPIO count
- Useful for controlling additional peripherals or reading sensors
Audio System
Audio Codec and Interfaces
- V3s integrated audio codec with DAC and ADC
- 3.5mm TRRS audio jack (PJ-320D-A) for headphone output and line-in
- On-board 6mm electret microphone for audio capture
- Stereo audio output capability
- Mono microphone input with bias
- Audio routed through HDMI transmitter for digital audio output
- Analog filtering and decoupling for clean audio signals
USB and Power
- 2x USB Type-C ports (USB4105GFA120 connectors)
- CH224K USB Power Delivery controller for negotiating 5V-20V input
- TPD4E05U06DQA ESD protection on USB data lines
Expansion Header
- 40-pin GPIO header (2x20, 2.54mm pitch)
- Exposes UART, SPI, I2C, GPIO, and power rails
- NOT Raspberry Pi compatible (different pinout)
Storage & Memory
- MicroSD card slot (ST-TF-003A) for bootloader, Linux OS, and filesystem
- 24LC512 I2C EEPROM (64KB) for board-specific persistent data
Boot and Operating System
The board boots from the microSD card, which contains the bootloader (U-Boot), Linux kernel, and root filesystem. The Allwinner V3s supports booting directly from SD card, making it easy to update or swap between different OS images.
Non-Volatile Configuration Storage
An external I2C EEPROM is included for non-volatile storage of board-specific data that should persist independently of the SD card.
- Network configuration and Wi-Fi credentials
- Device identifiers or serial numbers
- Calibration data
- User or application-defined persistent settings
Power Management
- USB Power Delivery: CH224K PD controller
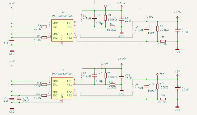
- Dual DC-DC converters: 2x PAM2306AYPAA step-down regulators
- Multiple voltage rails with extensive filtering
- 2A fuse protection
Debug Interface
- 3-pin UART header for serial console access
- Multiple ESD protection circuits on external interfaces
Clock & Timing
- 24MHz main crystal oscillator
- 32.768kHz RTC crystal
Component Summary

Features
- Compact SBC design based on Allwinner V3s
- Integrated WiFi and Bluetooth connectivity
- USB Type-C with Power Delivery support
- HDMI video output
- Audio input and output
- Expandable via 40-pin GPIO header
- MicroSD boot support
- Suitable for embedded Linux applications
Design Details
This board features a comprehensive power management system with dual switching regulators and extensive decoupling (45x 100nF + 12x 10ยตF capacitors). The design includes proper ESD protection on USB and other external interfaces, EMI filtering, and dedicated power planes for analog and digital sections.

Technical Notes
- All passives use standard 0603/0805 metric footprints
- Main CPU in LQFP-128 package with 0.4mm pitch
- Multiple test points for debugging and validation
- On-board 2.4GHz MIFA (Meandered Inverted-F Antenna) for WiFi/Bluetooth
- I2C EEPROM accessible from Linux userspace for persistent configuration